bat365生物资源与食品工程学院魔芋研究团队首次完成花魔芋基因组测序
近日,bat365生物资源与食品工程学院高永副教授带领团队,以bat365中文官方网站作为第一完成单位,在学术期刊《Computational and Structural Biotechnology Journal》(IF=7.2)上发表了题为“A chromosome-level genomeassembly of Amorphophallus konjacprovides insights into konjac glucomannan biosynthesis”(花魔芋染色体级别的基因组揭示了魔芋葡甘聚糖合成机制)的研究论文(https://doi.org/10.1016/j.csbj.2022.02.009)。高永博士、张延安博士与中科院庐山植物园的冯晨博士并列第一作者,团队成员褚洪龙、王海波、吴丽芳、殷斯、刘潮、陈欢欢、李竹梅参与了工作。
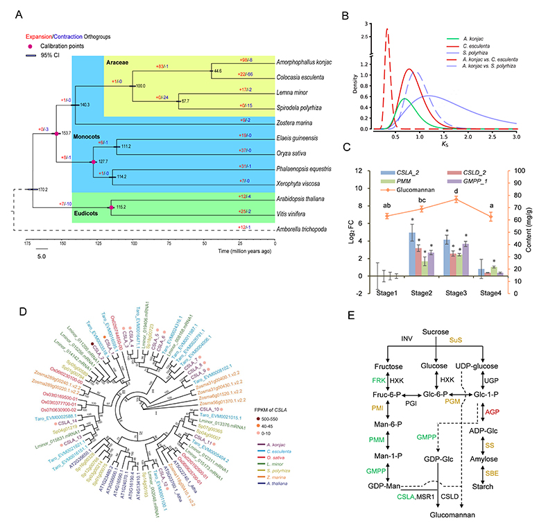
魔芋属植物的基因组较大,花魔芋的基因组约为5.70 Gb,是水稻的10倍,人类基因组的近2倍。研究团队结合多种测序手段完成了测序,获得了染色体级别的高质量基因组(图1)。基因组进化分析表明,花魔芋与芋头的亲缘关系更近,魔芋与芋头和紫萍共享了两次间隔很近的基因组加倍(WGD)事件。基于基因组数据,团队进一步研究了魔芋蒲甘聚糖合成的调控机制,并挖掘出一批重要基因(图2)。

图1 花魔芋的形态及基因组染色体圈图
图2 魔芋的基因组进化分析及葡甘聚糖合成基因挖掘
这是迄今为止魔芋属的第一个基因组图谱,该基因组对探究魔芋属乃至天南星科物种的基因组进化具有重要价值,也为这一特色农业资源的育种改良奠定了理论基础。这也是团队继首次破解木棉基因组之后,完成的第二个云南省特色植物的基因组测序。未来团队将立足于高原特色农业发展的需要,探索建立魔芋资源收集、研究和开发利用的3R模式(Resource-Research-Resolution),力争在魔芋的高产、高质、抗病等方面取得突破。
研究得到国家自然科学基金、云南省高校联合基金和云南省“高层次人才引进计划”资助。
