bat365研究团队成功破译木棉基因组
bat365研究团队成功破译木棉基因组
bat365云南高原生物资源保护与利用研究中心联合西南林业大学等单位,结合PacBio与BioNano基因组测序手段,对中国标志性树种-木棉进行了基因组测序和组装,成为目前世界首个成功破译木棉基因组的研究团队。
该研究成果以“Denovo genome assembly of the red silk cotton tree (Bombax ceiba)”为题在线发表在国际著名期刊《GigaScience》上,bat365高永、王海波和刘潮三位博士为本论文的共同第一作者,bat365唐利洲教授和西南林业大学田斌副教授为通讯作者。研究得到了国家自然科学基金和云南省科技厅应用基础研究基金的资助。
木棉又名红棉、英雄树、攀枝花等,锦葵目木棉科植物,落叶大乔木。木棉花大而美,树姿巍峨。木棉具有重要的文化和经济价值,蒴果内的木棉纤维有“植物软黄金”之称。
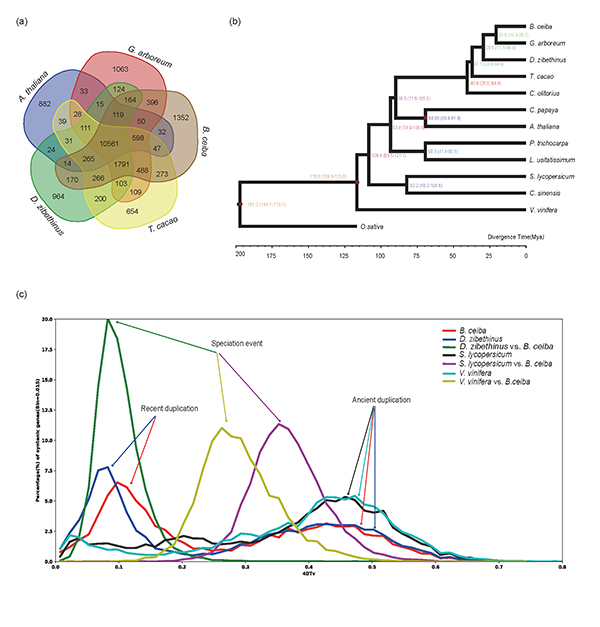
木棉基因组的破译,证明了木棉科与锦葵科亲缘关系相近的假说,也为理解木棉对干热河谷这一极端生境的适应机制和木棉优良性状基因的挖掘奠定了基础,为开展木棉种质资源的开发利用提供了契机。
木棉自然生境图片
木棉基因家族及进化分析
文章链接:
